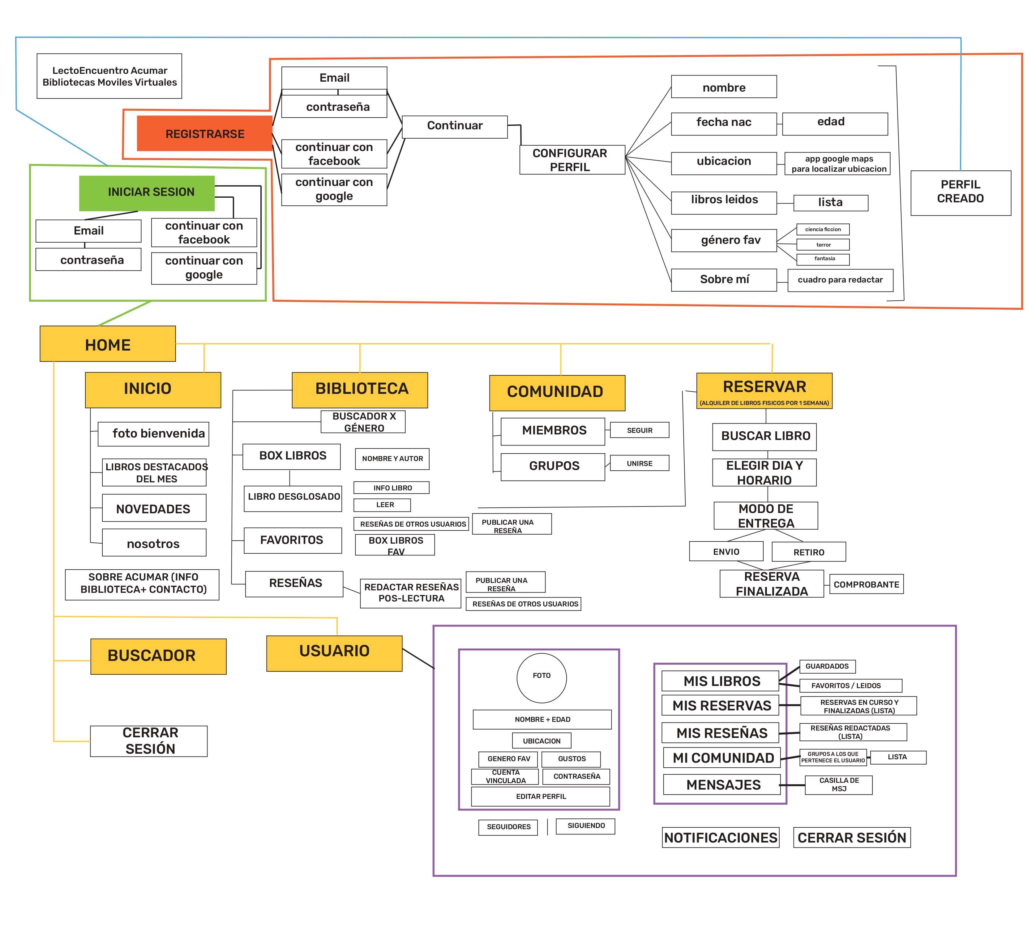
MAPA

mapa

DATOS ACADÉMICOS

  • logo de UBA

    UBA - Universidad de Buenos Aires

    Rector: Prof. Dr. Alberto Edgardo Barbieri.
    Secretario General: Dr. Juan Pablo Más Vélez.

  • logo de FADU

    FADU - Facultad de Arquitectura, Diseño y Urbanismo

    Decano: Arq. Guillermo Cabrera.
    Vicedecano: DG Carlos Venancio.

  • Logo de la Materia Diseño Gráfico Por Computación, cátedra Díaz Cortez

    DGPC - Diseño Gráfico por Computación 2º cuatrimestre 2021

    Cátedra: DG Martín Díaz Cortez.
    Adjuntos: Christian Sesin, Anibal Ocampo.
    JTP: Germán Díaz Colodrero, Anibal Guebel.
    Docente: Alicia Zelada.

    Equipo: JT30

    Integrantes: Ricardo Schumman - Sofia Salamanca - Ailen Poloni

    Comitente: Bibliotecas móviles virtuales Acumar

    Descripción: Incentivar a usuarios (20-25 años) a través de la lectura a ser parte de una
    comunidad generando nuevos vínculos con intereses similares.