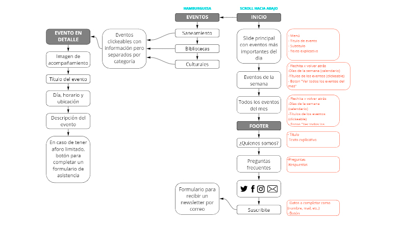
Mapa de la webapp "El calendario del libro"

Miro con mapa actualizado + relevamiento