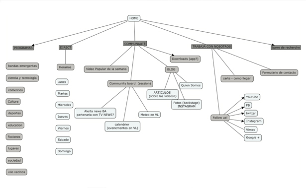
UBA | FADU | DGPC | Cátedra Díaz Cortez Doc. Gisele Ruiz, Dan Tovbein Mateo Ruiz Guiñazu, Felipe Travi, Tatiana Amsing, Fernando Ayrton Balderas Alumno: Tatiana Amsing Tema: ViloVision 1ero cuat. 2015