DISEÑO GRÁFICO POR COMPUTACIÓN

Cátedra: DG Martín Díaz Cortez - 2º Cuatrimestre 2019

Prototipo Final

¨prototipo¨

Boceto WebApp

¨bocetowebapp¨

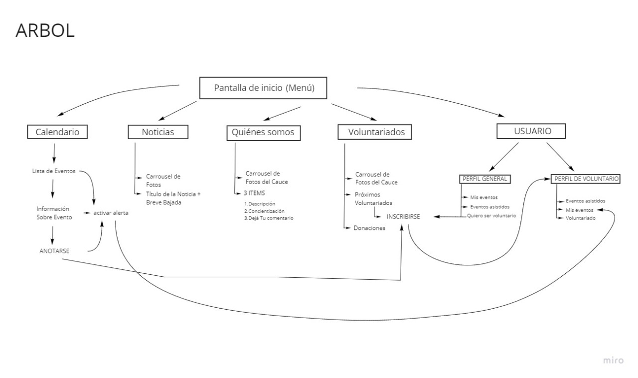
Árbol WebApp

¨mapawebapp¨/